Peccys World Hero Image

PECCY'S WORLD

Sales Onboarding Tool for Amazon Web Services

The Challenge

900lbs collaborated with Amazon Web Services (AWS) to create an immersive, web-based application that would help onboard new sales agents in an engaging way. This platform would leverage existing content to effectively communicate important company polices, processes and general information that new hires need in order to become integral parts of the AWS family. The application would should be offered in various languages: English, Chinese, Korean and Japanese. And it needed to reflect the eclectic and peculiar personality of Peccy, AWS’s orange and friendly mascot.
The Solution

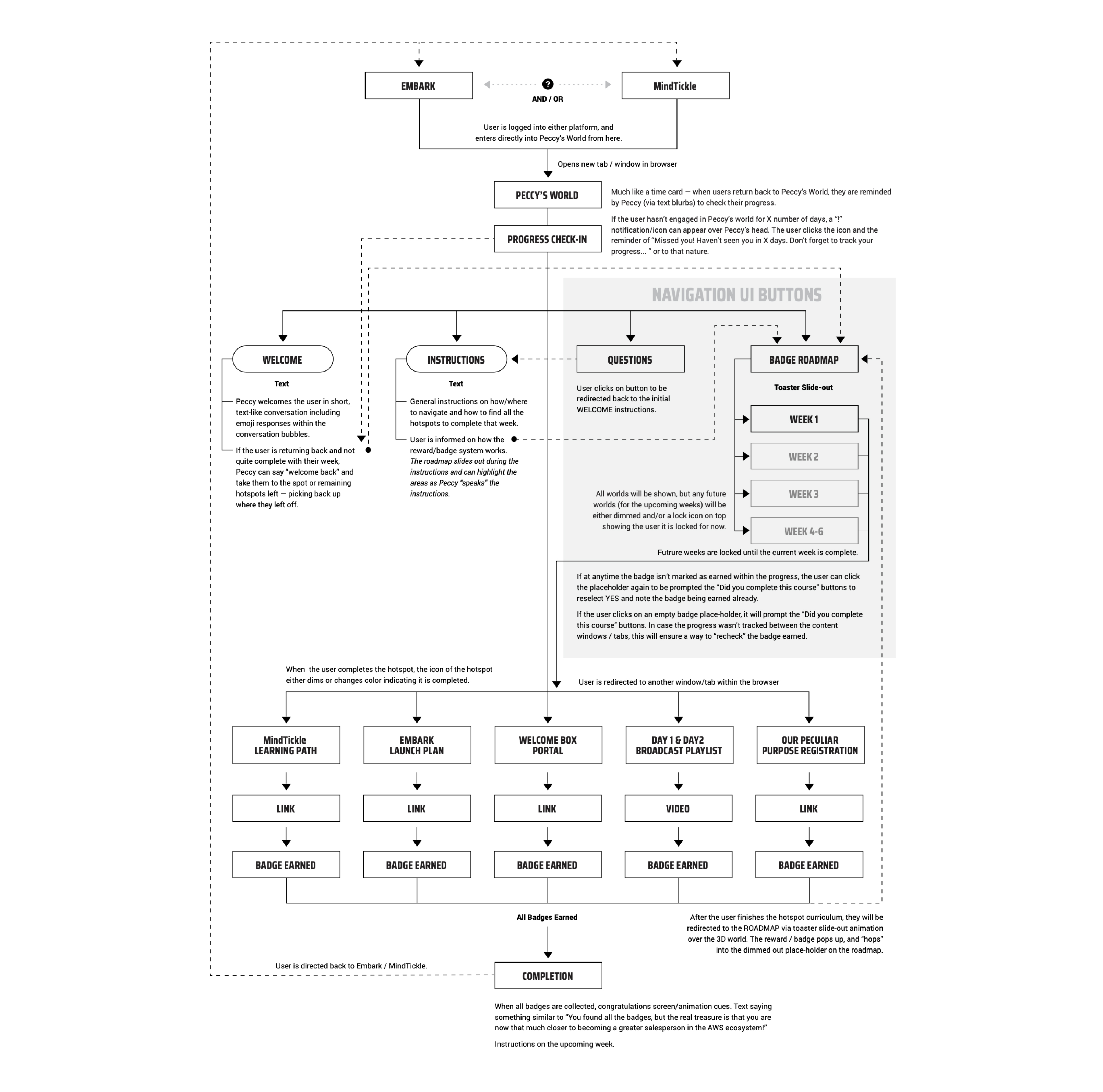
900lbs developed a 3D onboarding platform called “Peccy’s World”. This application educates employees by fostering engagement through gamified interactions. The use of audio and visual cues guide the users through the journey of completing the “Roadmap”, which is a badge system that outlines users curriculum and accomplishments. Using Amazon’s branding and “peculiar” culture to encourage exploration, this onboarding tool was highly adopted by its end-users and prepared them for a successful career in a period of 6 weeks.
Screen Design

TRY FOR YOURSELF

Play the game on itch.io

PROCESS

Environmental sketches
environmental sketches
Game play concepts
UX flow

evolution of style

Creative concept
roadmap concept
badge concepts
roadmap concept
final style
final roadmap look

3D ASSETS

environmentscharacter design

BILLBOARDS

billboard design for city environment

PREVIEW